Serving electronic manufacturing customers in various fields around the world
Company News Industry News Products Information
Hirose Electric contributes to a safer and more comfortable travel society by providing a variety of high-quality vehicle connectors. This is to introduce to you our development of vehicle-mounted connector process for the product through stringent vehicle-mounted test requirements.
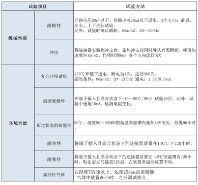
The connectors used in drive systems such as inverters must be strong enough to withstand long periods of vibration and high temperatures. Devices such as cameras and millimeter-wave radars used to assist driving also require high reliability due to high temperatures caused by direct sunlight and heating of internal circuits. We will vehicle connector is divided into (1) drive system, (2)ADAS system, (3) general vehicle, and carried out a strict test, only to the customer proposal through a variety of stringent test connector. Even if the customer considers to use the products that have not passed the above test in the vehicle, hirose Electric, as a supplier with strict requirements on the products, will suggest the customer to further evaluate the products in case of no guarantee of reliability, which is also to ensure the long-term interests of the customer. Strict test conditions Through the vehicle connector requirements of various stringent tests. To provide high quality vehicle connectors to ensure safety. * Example: ZE05 series (board-to-wire connector for interface/internal connection) * Connector test conditions are different.
anechoic chamber
The EMC laboratory (radio anechoic chamber, shielding chamber) of our company aims to improve the reliability of EMC testing, and has applied for ISO/IEC17025 laboratory certification, which was obtained on July 24, 2018. (Laboratory Certification Number: RTL01600). In addition, we also recruit personnel with InarTE-EMC Engineer qualification certificate, who are fully equipped with EMC test environment.
★ Icseki Test Center (Japan)
The largest laboratory of any connector manufacturer
Test equipment increased to more than 150
Prevsupport 10+gbps high speed transmission, bga interlayer connector -it3 series
Nextrecommendation: 10 vehicle-mounted connectors
www@bandao.com半岛
Maggie
WeChat consultation
Miss Li